Volvo RWD 700 Forum

INDEX FOR 2/2026(CURRENT) INDEX FOR 4/2005 700 INDEX

[<<]  [>>]


THREADED THREADED EXPANDED FLAT PRINT ALL
MESSAGES IN THIS THREAD




  REPLY TO THIS MESSAGE    PRINT   SAVE 

looking for part number of 760gle trans mount 700 1989

Hi all,
I am needing to replace my transmission mount. None of the site i've visited have mounts for 760 gle so I am thinking of doiung a search by part number. Does anyone know the part number?

regards








  REPLY TO THIS MESSAGE    PRINT   SAVE 

looking for part number of 760gle trans mount 700 1989

I think nlemerise looked at another setup than yours ('89 B280F/AW71). You've got the tubular cross member with three piece mount described by Herb Goltz, right? With that setup part numbers are

Bushings (outer, 2 required) 1273346
Bushing (center) 1272178

Setups in nlemerise's post are used in other models but they are alternatives - actual models use the single circular mount OR the single square mount, not both of them.

Martin
--
'65 121, '73 165








  REPLY TO THIS MESSAGE Replies to this message will be emailed.    PRINT   SAVE 

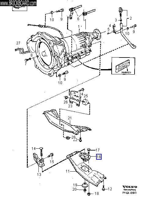
looking for part number of 760gle trans mount 700 1989

Center front rubber cushion #1221967 (Figure 25)
Rear rubber cushion #1330831 (Figure 16)









  REPLY TO THIS MESSAGE Replies to this message will be emailed.    PRINT   SAVE 

looking for part number of 760gle trans mount 700 1989

Hello:

Try calling the dealer-- I have purchased the mount for a 760GLE some years ago-- it's actually a 3 piece mount, the center part has a steel shell, and on either side there is a rubber donut. If it were me, I'd ask my dealer parts guy for a quote-- then you could use the parts numbers for a search. It seems to me that the center part was $60+ and the donuts were about $8 each.

I have seen those mounts show up on e-bay from time to time as well...

Good luck!

--
Herb Goltz, London, Ontario, Canada '92 245 w/109K mi







<< < > >>



©Jarrod Stenberg 1997-2022. All material except where indicated.


All participants agree to these terms.

Brickboard.com is not affiliated with nor sponsored by AB Volvo, Volvo Car Corporation, Volvo Cars of North America, Inc. or Ford Motor Company. Brickboard.com is a Volvo owner/enthusiast site, similar to a club, and does not intend to pose as an official Volvo site. The official Volvo site can be found here.